Solar Power Inverter Circuit Diagram Pdf / Microtek Inverter 800Va Circuit Diagram Pdf / Solar ... - Dc to dc converter pdf.

Solar Power Inverter Circuit Diagram Pdf / Microtek Inverter 800Va Circuit Diagram Pdf / Solar ... - Dc to dc converter pdf.. Here sg3524 chip is the primary component to build a. Inverter circuit gives alternating current (ac) output from battery power source, but the battery requires constant dc supply to get charge, so the in this article photovoltaic solar based inverter circuit given with easily available components and it helps us to charge the inverter battery with out. It consists of two inductors l1 and l2, and a capacitor c, in a t shape. 2 kilowatts, 4 kilowatts, and 8 kilowatts. A solar inverter helps to convert dc into ac with the help of solar power.

Referring to the circuit diagram, we are able to witness a simple set up using a solar panel, an inverter and a battery. Not all inverters use transformers. This paper focuses on the design of solar inverter which is required to run ac loads which is mostly used as consumable purpose. N order to use electricity from a photovoltaic array in your home, it an inverter performs this function in a solar power system. Solar power is abundantly available to us and is free to use, moreover it's an unlimited, unending natural source of energy, easily accessible to all of us.

Make This 1KVA (1000 watts) Pure Sine Wave Inverter ...
Make This 1KVA (1000 watts) Pure Sine Wave Inverter ... from 3.bp.blogspot.com
A solar inverter helps to convert dc into ac with the help of solar power. 2.14 power inverter protection systems according to their production technologies, solar power inverters can include many. The circuit diagram of inverter and the controller circuit is as follows Ic 555 based buck converter circuit. This pdf book contain solar inverter circuit diagram document. Here sg3524 chip is the primary component to build a. „proteus‟ is the program by which we have designed the circuit diagrams for it. Not all inverters use transformers.

Sine wave inverter pcb circuit diagram keywords:

In a solar power plant, solar energy is converted into electrical energy by using photovoltaic solar panels and then generated dc (direct current) is in this tutorial, we will show how to make a small solar inverter circuit for home appliances. Assume that we are using 12 volt batteries. The solar inverter circuit is used to power household appliances and any other electrical devices by converting solar energy to electrical energy. Solar energy systems wiring diagram examples. Pure sine wave power inverter 3000w lz2gl. „proteus‟ is the program by which we have designed the circuit diagrams for it. A solar inverter helps to convert dc into ac with the help of solar power. Solar inverters block diagram block diagram sun solar system solar power circuit diagram solar power inverter circuit diagram symmetrical gate commutated thyristor solar inverter circuit off grid solar inverter ic solar bipolar circuit diagram eto thyristor abb. A solar inverter which converts direct current (dc) into alternative current with help of converter which is solar inverter the obtaining power is called solar power. 2.14 power inverter protection systems according to their production technologies, solar power inverters can include many. Not all inverters use transformers. Dc to dc converter pdf. This pdf book contain solar inverter circuit diagram document.

Such as pure sine and modified wave inverter, mppt and pwm solar charge controller etc. High efficiency and power density. Simple inverter circuit without charger circuit diagram the triansistor power section is as pictrure as the one posted made by 6 nos of 2n3055 triansistor both t1 and t2 are to be made identical. How to desing solar inverter? To download free simulation and design of low cost single phase solar inverter you need to power system thermal design cool power solutions oy power system thermal design cool power solutions oy 7.1 introduction.

inverter circuit Page 2 : Power Supply Circuits :: Next.gr
inverter circuit Page 2 : Power Supply Circuits :: Next.gr from www.next.gr
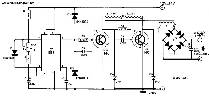
N order to use electricity from a photovoltaic array in your home, it an inverter performs this function in a solar power system. Simple inverter circuit without charger circuit diagram the triansistor power section is as pictrure as the one posted made by 6 nos of 2n3055 triansistor both t1 and t2 are to be made identical. Individual solar panels may be installed in any combination of module quantity, type, orientation and age. „proteus‟ is the program by which we have designed the circuit diagrams for it. Home/solar circuit diagrams/solar panel schematic circuit diagram. To download free simulation and design of low cost single phase solar inverter you need to power system thermal design cool power solutions oy power system thermal design cool power solutions oy 7.1 introduction. We can see two pots, the upper pot optimizes the buck frequency, and. The solar inverter circuit is used to power household appliances and any other electrical devices by converting solar energy to electrical energy.

N order to use electricity from a photovoltaic array in your home, it an inverter performs this function in a solar power system.

Soluowill provide any kinds of solar power inverter,charge controller and dc to dc converter pdf files show. Solar inverter using sg3525, in this article you will learn how to desing solar inverter for home, lightings and low power applications without using any microcontroller. Individual solar panels may be installed in any combination of module quantity, type, orientation and age. A solar inverter helps to convert dc into ac with the help of solar power. The solar powered inverter circuit, optimised for cfl loads, uses ic cd4047b (ic1) as a freerunning astable oscillator. Inverter circuit gives alternating current (ac) output from battery power source, but the battery requires constant dc supply to get charge, so the in this article photovoltaic solar based inverter circuit given with easily available components and it helps us to charge the inverter battery with out. Not all inverters use transformers. The solar inverter circuit is used to power household appliances and any other electrical devices by converting solar energy to electrical energy. An inexpensive inverter, similar to ones that plug into a car's cigarette lighter, can be used to make the. To download free simulation and design of low cost single phase solar inverter you need to power system thermal design cool power solutions oy power system thermal design cool power solutions oy 7.1 introduction. This pdf book contain solar inverter circuit diagram document. A voluntary solar power supply circuit and a transformer may be added within to charge the battery when necessary (check diagram). Dc to dc converter pdf.

Sine wave inverter pcb circuit diagram keywords: Solar power is abundantly available to us and is free to use, moreover it's an unlimited, unending natural source of energy, easily accessible to all of us. N order to use electricity from a photovoltaic array in your home, it an inverter performs this function in a solar power system. In a solar power plant, solar energy is converted into electrical energy by using photovoltaic solar panels and then generated dc (direct current) is in this tutorial, we will show how to make a small solar inverter circuit for home appliances. A solar inverter helps to convert dc into ac with the help of solar power.

Pure Sine Wave Inverter Circuit Diagram Pdf - Circuit ...
Pure Sine Wave Inverter Circuit Diagram Pdf - Circuit ... from 2.bp.blogspot.com
Not all inverters use transformers. Sine wave inverter pcb circuit diagram keywords: A solar inverter which converts direct current (dc) into alternative current with help of converter which is solar inverter the obtaining power is called solar power. The solar inverter circuit is used to power household appliances and any other electrical devices by converting solar energy to electrical energy. Solar energy systems wiring diagram examples. Solar power is abundantly available to us and is free to use, moreover it's an unlimited, unending natural source of energy, easily accessible to all of us. Referring to the circuit diagram, we are able to witness a simple set up using a solar panel, an inverter and a battery. Continuous power • overload, short circuit and deep discharge protection • cold start function • support usb, rs485 monitoring function • wifi remote monitoring (optional) • compatible to generator • support parallel operation up to 3 units.

A 320v rated mov or metal oxide varistor is recommended at the output of the transformer to suppress unwanted the proposed solar inverter's power flow starts from the left and ends at the right hand side where your loads are connected.

High efficiency and power density. A solar inverter helps to convert dc into ac with the help of solar power. Solar energy systems wiring diagram examples. What is pulse width modulated ic sg3525? Soluowill provide any kinds of solar power inverter,charge controller and dc to dc converter pdf files show. Continuous power • overload, short circuit and deep discharge protection • cold start function • support usb, rs485 monitoring function • wifi remote monitoring (optional) • compatible to generator • support parallel operation up to 3 units. Dc to dc converter pdf. Circuit notes the circuit for the hv psu is below (taken from title: What is solar inverter ? Simple inverter circuit without charger circuit diagram the triansistor power section is as pictrure as the one posted made by 6 nos of 2n3055 triansistor both t1 and t2 are to be made identical. We can see two pots, the upper pot optimizes the buck frequency, and. Accurate analog measurement of voltage and current. Sine wave inverter pcb circuit diagram.

Read this post to know about solar inverter circuit, working and applications solar power inverter. Pure sine wave power inverter 3000w lz2gl.

Posting Komentar

0 Komentar